规划计划
无标题文档
适老版
网站首页
走进江永
政务公开
办事服务
政民互动
适老版
首页
政务
办事
互动
县情
您现在所在的位置:
首页
>
政务公开
>
规划计划
分享到:
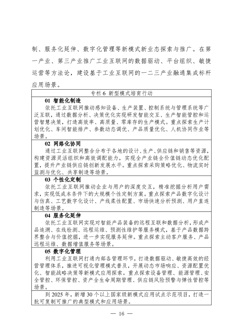
关于印发《湖南省工业互联网“十四五”发展规划》的通知(转)
2022-03-02 15:16
来源:
江永县科技和工业信息化局
发布机构:
江永县科技和工业信息化局
字体【
大
中
小
】
扫一扫在手机打开当前页
【TOP】
【
打印页面
】【
关闭页面
】
政务
办事
互动
概况